kultura
Тражење рода јечма у времену и простору

Природа, објављена на мрежи: 08. октобра 2025; Дои: 10.1038 / Д41586-025-03232-З
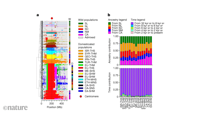
Генетски порез у припитомљеном јечлину пресликано је на високом резолуцији, са сваким сегментом генома пронађен је у своје дивље порекло и датум процењене за припитомљену робу. Налази откривају мозаик доприноса из преко западне и централне Азије, обликоване раном култивацијом и каснијим протоком гена.